各二级学院:
为贯彻落实党中央、国务院决策部署,落实《国务院关于印发“十四五”就业促进规划的通知》精神,加强高校生涯教育和就业指导,切实提升我校学生的职业生涯规划意识与能力,引导学生树立正确的成才观、就业观和择业观,科学合理地规划大学学习与生活,提高就业竞争力与职业适应力,学校决定举办“四川化工职业技术学院第三届大学生职业规划大赛”。由于省赛通知未出,校赛决赛时间暂定十一月底,请各二级学院做好动员准备工作,现将准备工作通知如下:
1.参赛对象
1)成长赛道。参赛对象为一、二年级在校全日制学生;
2)就业赛道。参赛对象为二、三年级在校全日制学生。
大一学生报名成长赛道、大二学生根据个人情况选择成长或者就业赛道,大三学生报名就业赛道。
2.比赛内容
1)成长赛道。考察学生树立生涯发展理念并合理设定职业目标、围绕实现 目标持续行动并不断调整的成长过程,通过学习实践提升综合素质和专业能力,体现正确的择业就业观念。
2)就业赛道。考察其求职实战能力,对照目标职业及岗位要求,个人综合素质和专业能力等方面的契合度,个人发展路径与就业市场需求的适应度。
3.校赛安排
校赛包括学生成长赛道和就业赛道,采用二级学院初赛、全校决赛二级比赛。初赛由各二级学院组织开展,通过平台报名并评选后推荐选手进入校赛决赛,成长赛道2人,就业赛道2人。
4.报名准备
1)报名时间及平台
所有参加初赛的选手于2025年11月30日前通过全国大学生职业规划大赛平台(简称大赛平台,网址:zgs.chsi.com.cn)报名。大赛平台登录页面可下载操作手册。
2)报名资料要求
①成长赛道:平台报名需准备提交生涯发展报告,(PDF格式,文字不超过2000字,图表不超过5张),进入校赛决赛的选手需提交生涯发展报告(PDF格式,文字不超过2000字,图表不超过5张)和生涯发展展示(PPT格式,不超过50MB;可加入视频)。资料准备参看附件1第三届全国大学生职业规划大赛成长赛道方案,评审标准为:

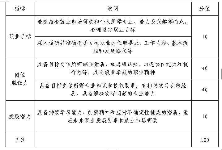
②就业赛道:平台报名需准备提交求职简历(PDF格式)和辅助证明材料,(包括实践、实习、获奖等证明材料PDF格式,整合为单个文件,不超过50MB),进入校赛决赛的选手需提交求职简历(PDF格式)、求职综合展示(PPT格式,不超过50MB;可加入视频)和辅助证明材料(包括实践、实习、获奖等证明材料PDF格式,整合为单个文件,不超过50MB)。资料准备参看附件2第三届全国大学生职业规划大赛就业赛道方案,评审标准为:

5.学生成功报名奖励
所有在比赛平台成功报名的同学,可凭报名成功截图申请奖励。大一同学根据新版学生手册165页学生“智”积分认定标准内的创新精神板块进行4积分申请。大二大三同学根据旧版学生手册45页创业活动模块申请认定0.5分创新创业学分。
其他事宜将通过校赛决赛通知。